【地质灾害专题】地面为什么会出现裂缝?

 二维码 246
发表时间:2023-06-13 17:34
文章附图

楼房开裂,住户紧急撤离

Buildings cracked and residents were evacuated

近日,天津津南一小区部分路面隆起开裂,局部草坪路面开裂、部分地下停车场出现墙体裂痕、渗水。


据小区业主透露,本次事故有10多栋楼房受到影响,基本都是高层建筑,受影响居民人数众多,撤离人数高达3899人。


事件发生后,天津市应急管理、住建、规划资源、城市管理等部门和津南区持续开展工作,同时密切监测地下管网设施和地面建筑物安全,严防次生灾害发生。


图片


图片




图片

/ 什么是地面裂缝 /

What is a Ground Crack


地面裂缝是指塌陷及沉降等地质作用导致的地面裂开的缝隙,分布形态有弧形、直线形、封闭圆形或同心圆形等。


地面裂缝一般多出现在沉降区内或塌陷区周围,地裂的长度不等(区域性地壳运动除外),长者达百余米,裂口宽1~30厘米不等。

图片



/ 地裂缝形成原因 /

Reasons of ground fissures


01

自然原因


大地构造背景。地裂缝一般发育在新生代沉降区域,深部地壳界面上隆,地壳浅部处于引张应力状态或弱挤压应力状态。活动断裂发育,并切割至浅表新地层,易形成地裂缝。


地壳动力学与地震活动。区域地球动力导致地壳运动,产生区域地壳应力场,驱使地裂缝深处断裂活动而在地表产生地裂缝。


第四纪沉积物。第四纪沉积物是地裂缝发育的物质基础,不同性质的沉积物地裂缝的特征不尽相同,沉积物松散则地裂缝宽度大,反之则地裂缝宽度小。不同沉积物、不同基底地形和地质构造条件下地裂缝发育特点各不相同。


水文地质条件。第四纪松散沉积物中潜水和承压水状态的改变是导致地裂缝发育的重要因素。


降水及水文条件。由于雨水、雪水及河水沿地裂缝渗透及对地裂缝附近沉积物的湿润软化作用,加速了地裂缝的活动和发展。


图片


02

人为因素


人工过量开采地下水引起地面沉降导致地裂缝。由于地质构造环境的不同和水文地质条件的不同,地面沉降往往呈现不均匀性,断裂两侧的不均匀性更为明显,严重的便以不连续的断裂错动表现出来,断裂的错动便导致地表地裂缝的发育和加剧。


人工开采地下水或农田灌溉直接导致地裂缝。人工开采地下水不仅间接由地面沉降引起地裂缝,而且也直接导致地裂缝发生水平张裂。主要是由于水井附近抽取地下水形成局部涌水产生局部挤压应力场,而在涌水区外围则产生拉张区域,若拉张区域存在产生地裂缝的断裂,断裂则受拉张而导致上部地裂缝发生水平张裂。


地下采矿活动。包括采煤、石油、天然气等,其诱发地面沉降及地裂缝机理与地下水开采相似,并且其影响范围和规模更大,危害时间更长。

图片

03

工程建筑对地裂缝的影响


由于建筑物的基础经过加固处理,抗拉、抗剪强度增加,地裂缝通过建筑物时受到阻抗,便会沿松动带或软弱地层破裂,表现出迁移现象,在局部地段导致地裂缝走向的改变。另外,在地裂缝附近或地裂缝隐伏段进行建筑,建筑物的重量增加了地裂缝附近的应力,从而产生地裂缝。


图片



/ 地裂缝发生前兆 /

Precursors of Ground Fissures

图片



/ 地裂缝的危害 /

Hazards of Ground Fissures


地裂缝危害主要表现为破坏地表建筑、交通线路、生命线工程及其他工程设施,危及居民生命财产安全。


地裂缝所经之处,交通线路、建筑物以及地下供水、输气管道均遭受不同程度的破坏或影响,甚至危及著名文物古迹的安全,特别是对我国当前正在大规模建设的高速铁路构成了严重威胁。


图片



/ 地裂缝的防治措施 /

Prevention and Control Measures


1、加强地裂区的工程地质勘察工作,一些城市还制定了相应的条例法规;


2、采取各种行政管理手段限制地下水的过量开采;


3、对已有裂缝进行回填、夯实等,并改善地裂区土体的性质;


4、改进地裂区建筑物的基础形式,提高建筑物的抗裂性能;


5、对地裂区已有建筑物进行加固处理;


6、设置各种监测点,密切关注地裂缝的发展动态。


图片



/ 地裂缝监测系统 /

Ground Fissure Monitoring System


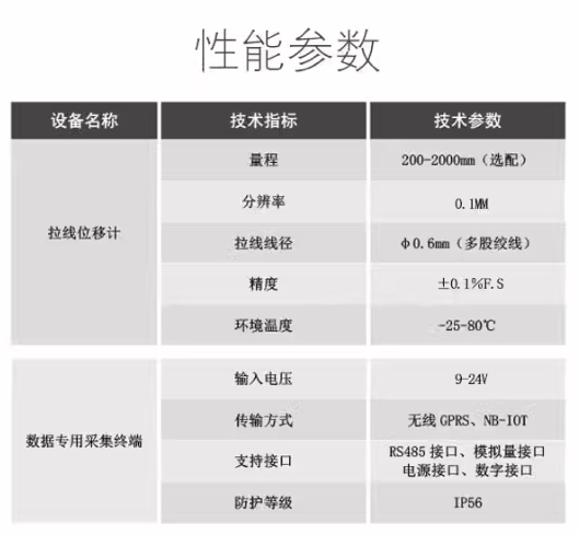
蓝尊科技地裂缝监测系统主要由一体化拉线位移监测站组成。


一体化地面位移自动监测站主要用于监测地表位移变化情况,并通过全网通/GPRS/NB-LOT等通讯方式进行实时数据传输,可提供本地或远程读取监测站储存的数据,支持远程管理、命令下发等功能。


图片
图片
图片



文章分类: 行业动态
分享到:
推荐阅读

推荐阅读

副标题

2025-01-14
1月7日至8日召开的全国应急管理工作会议指出,要突出重点、以点带面,2025年着力抓好九方面工作。
2024-11-15
河流防凌工作部署黄河、黑龙江、松花江等北方河流即将或已经进入2024-2025年度凌汛期。
2024-12-06
2024年11月8日,《中华人民共和国矿产资源法(修订草案)》(以下简称“新矿产资源法”)经十四届全国人大常委会第十二次会议审议通过,自2025年7月1日起施行。新矿产资源法共八章八十条,“矿业权”成为高频字眼,全文累计出现73次,对矿业企业、矿政管理机关、矿业从业者都将产生重大影响。
2024-11-13
截至2023年底,全国公路里程543.68万公里。同时,据估计公路边坡有870余万座,但目前公路边坡大多依赖人工检测,缺乏主动预防和有效的智能化监测手段,灾害隐蔽性强,对公路基础设施和过往人车安全威胁大,公路边坡安全监测智能化水平亟待提升。
2024-03-22
在高速公路的建设中,边坡稳定起着十分重要的作用,一旦边坡发生变形,会对高速公路的运行产生极大的安全隐患。
2023-11-29
崩塌,也称崩落、垮塌或塌方,是较陡斜坡上的岩土体在重力作用下突然脱离母体崩落、滚动、堆积在坡脚(或沟谷)的地质现象,地震、融雪、降雨、地表冲刷与浸泡以及不合理的人类活动都可能造成崩塌。崩塌一旦发生,即可能使建筑物遭到毁坏,使公路和铁路被掩埋,造成巨大的人员伤亡及财产损失。
2023-07-31
近年来,我国铁路建设规模不断扩大,铁路路基沉降问题也愈加突出。为了保证铁路建设质量和运行安全,对铁路沉降数据进行科学监测非常必要。
2023-03-06
智慧农业是智慧经济的重要内容,是依托物联网、云计算以及3S 技术等现代信息技术与农业生产相融合的产物,可以通过对农业生产环境的智能感知和数据分析,实现农业生产精准化管理和可视化诊断。
2023-03-17
2月22日,内蒙古自治区阿拉善盟阿拉善左旗新井煤业有限公司露天煤矿发生大面积滑坡坍塌,截至2月23日,6人生还,6人死亡,47人失联。
400-0180-005
设备销售与业务咨询
蓝尊科技(山东)有限公司
济南市高新区齐鲁大学科技园4号楼
010-88819882
项目合作与开发
北京蓝尊科技有限公司
北京市海淀区安宁庄西三条9号